當代藥物安全評估的挑戰之一,是如何在早期開發階段就精準預測藥物的心臟毒性風險,尤其是對於具有遺傳性心律不整(Inherited Arrhythmia)風險的患者族群。近期發表於《Journal of Advanced Research》的研究〈A machine learning platform for genotype-specific cardiotoxicity risk prediction using patient-derived iPSC-CMs〉,提出一個整合人工智慧(AI)與病人衍生誘導性多能幹細胞心肌細胞(iPSC-CMs)平台,成功建立疾病特異性的心毒性預測模型,為精準醫療與藥物開發帶來嶄新突破。
🧬 研究背景與臨床挑戰
藥物引起的尖端扭轉型心律不整(Torsades de Pointes, TdP)是導致多種非心臟藥物退市的主因。傳統的心毒性評估方法,如hERG通道阻斷試驗與動物QT間期測量,無法充分反映人類心臟電生理的複雜性與個體差異。尤其對於患有長QT症候群(Long QT Syndrome, LQTS)或布魯加達症候群(Brugada Syndrome, BrS)等遺傳性心律不整的患者,現有模型難以捕捉其對藥物的高度敏感性。
🔬 實驗設計與技術平台
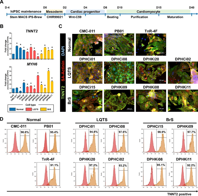
本研究以八位韓國遺傳性心律不整患者的血液樣本為起點,成功建立具基因突變與功能表現的iPSC-CMs模型。研究團隊使用以下兩大儀器平台進行細胞功能分析:
🧪 Axion Maestro Pro MEA(微電極陣列系統)
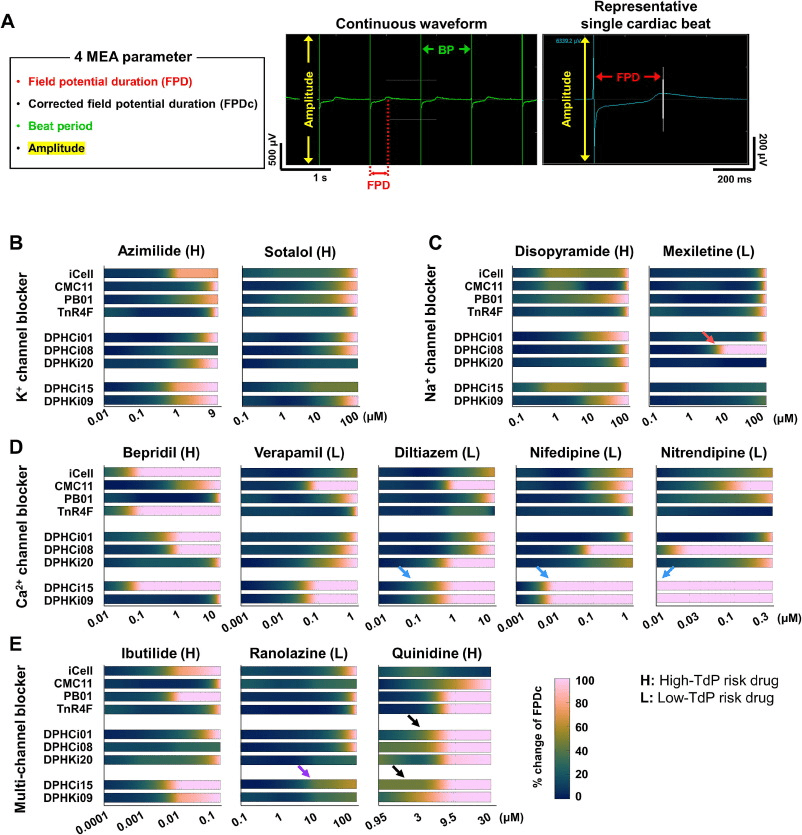
Axion BioSystems 的 Maestro Pro MEA 是本研究的核心電生理分析平台。研究者將iPSC-CMs接種於96孔MEA板(Cytoview),並記錄其自發性收縮所產生的場電位(Field Potential, FP)訊號。量測指標包括:
- FPD(Field Potential Duration)
- FPDc(Corrected FPD,使用Fridericia公式校正)
- Beat Period(節律週期)
- Amplitude(振幅)
這些指標構成機器學習模型的輸入特徵,並用於預測藥物的TdP風險。Axion平台的高通量與非侵入性特性,使其成為疾病模型心毒性篩選的理想選擇。

🧬 Sony SH800(流式細胞儀)
Sony Biotechnology 的 SH800S Cell Sorter 則用於確認心肌細胞的純度與表型。研究團隊以Troponin T(TNNT2)為標記,透過流式細胞儀進行定量分析,確保每條iPSC-CM細胞株的心肌分化效率均超過90%。此步驟對於後續電生理分析的準確性至關重要。

🤖 機器學習模型建構與驗證
研究團隊以28種具有不同TdP風險的藥物處理iPSC-CMs,並以人工神經網路(Artificial Neural Network, ANN)、隨機森林(Random Forest, RF)與XGBoost三種演算法進行模型訓練與交叉驗證。結果顯示:
- ANN模型在LQTS細胞株上表現最佳,AUC達0.94。
- BrS細胞株對鈣通道阻斷劑(如Nifedipine)表現出高度敏感性。
- LQTS細胞株則對鉀通道阻斷劑(如Sotalol)反應強烈。
這些疾病特異性的反應模式,成功將部分原本分類模糊的藥物重新歸類,展現平台在精準風險評估上的潛力。
💡 臨床與藥物開發應用
此平台的最大貢獻在於:
- 提供一個可擴展的個人化心毒性篩選工具。
- 支援藥物開發早期的安全性評估,降低退市風險。
- 協助臨床醫師在處方決策時考量病人基因背景,提升用藥安全。
對於藥廠與再生醫療領域的研究者而言,這項技術不僅提升了藥物篩選的效率,也為精準醫療的落地提供了實證基礎。
🧭 結語
本研究的成功,離不開Axion Maestro Pro MEA與Sony SH800的技術支援。前者提供高解析度的電生理數據,後者則確保細胞品質與表型一致性。這兩個平台的整合應用,為疾病模型研究與AI預測開啟了新篇章。若您正從事iPSC-CM相關研究,這兩款儀器絕對值得納入您的技術庫🧰。
如需進一步了解這些儀器的應用案例與技術規格,歡迎參考尚博生技網址;
如果需要委託代檢請聯繫 contact@cell-bio.com.tw
Reference:
Yun-Gwi Park, Na Kyeong Park, Youngsun Lee, Muhammad Adnan Pramudito, Yeo-Jin Son, Hyeyeon Park, Ali Ikhsanul Qauli, Seong Woo Choi, Kiwon Ban, Jong-Il Choi, Soon-Jung Park, Hun-Jun Park, Ki Moo Lim, Soo Kyung Koo, Jung-Hyun Kim, Sung-Hwan Moon,
A machine learning platform for genotype-specific cardiotoxicity risk prediction using patient-derived iPSC-CMs, Journal of Advanced Research, 2025
