原始論文標題:
Low-dose radiotherapy combined with dual PD-L1 and VEGFA blockade elicits antitumor response in hepatocellular carcinoma mediated by activated intratumoral CD8⁺ exhausted-like T cells
期刊:Nature Communications

研究摘要
本研究探討低劑量放射治療(Low-dose Radiation Therapy, LDRT)結合 PD-L1 與 VEGFA 雙重通路阻斷(Dual Pathway Blockade, DPVB)在肝細胞癌(Hepatocellular Carcinoma, HCC)治療中的療效。研究結果顯示,該組合療法可顯著活化腫瘤內 CD8⁺ 耗竭樣 T 細胞(exhausted-like T cells),在多種 HCC 小鼠模型中展現強效抗腫瘤反應。
研究方法
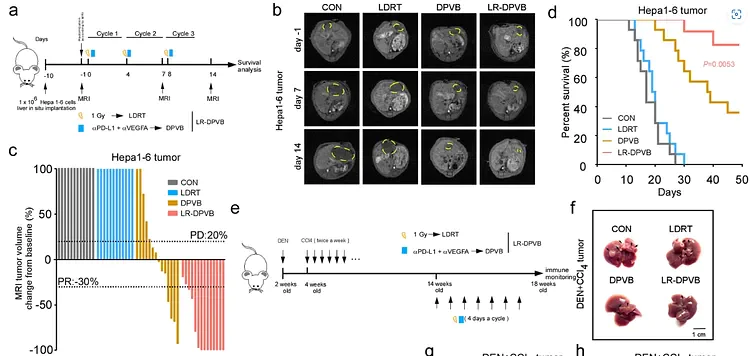
研究團隊使用三種不同的小鼠肝癌模型:
- Hepa1–6 異位腫瘤模型
- DEN+CCl₄ 誘導的 HCC 模型
- 透過 Trp53KO/MYCOE 基因編輯建立的水合尾靜脈注射 HCC 模型
🔍關鍵發現
治療效果:
LDRT-DPVB 組合(LR-DPVB)在所有模型中均優於單獨 DPVB 治療,展現更強的腫瘤抑制效果與更佳的存活率。
細胞機制:
LR-DPVB 的療效來自於腫瘤內 CD8⁺ T 細胞的累積,特別是具效應功能與細胞毒性的耗竭樣 CD8⁺ T 細胞(CD8⁺ Tex)。
分子通路:
LDRT 透過 CXCL10/CXCR3 軸,從引流淋巴結(draining lymph nodes, dLNs)招募幹樣 CD8⁺ Tpex(Tex 前驅細胞)至腫瘤部位,提升腫瘤對 DPVB 的敏感性。

🧠臨床意涵
- 腫瘤內幹樣 CD8⁺ Tpex 細胞的高浸潤程度與 T+A(Atezolizumab + Bevacizumab)療法的療效呈正相關
- Treg/Tef 比值可作為 T+A 治療反應與整體預後的預測指標
Tissue Cytometry 技術貢獻
本研究使用 TissueFAXS Spectra SL 進行高解析度多重免疫組織化學(multiplexed immunohistochemistry, mIHC)分析,深入解析 T+A 治療反應機制。
影像分析亮點:
- 精準量化 TCF1⁺ PD-1⁺ CD8⁺ T 細胞在 HCC 病患組織中的浸潤程度
- 發現該細胞族群在 T+A 治療反應者中顯著增加
T+A 療法簡介:
- Atezolizumab:抗 PD-L1 抗體,解除免疫抑制
- Bevacizumab:抗 VEGF 抗體,抑制腫瘤血管生成
雖然 T+A 在 IMbrave150 第三期臨床試驗中表現優於傳統 Sorafenib,但整體反應率僅 27.3%,仍有優化空間。


💡創新策略與未來方向
本研究進一步探討將 LDRT 納入 T+A 療法的可能性,並透過 TissueFAXS Spectra SL 影像分析技術揭示:
- 多種 HCC 模型中抗腫瘤效果顯著提升
- 腫瘤內 CD8⁺ T 細胞活化程度增加
- 幹樣 CD8⁺ Tpex 細胞招募能力增強(CXCL10/CXCR3 軸)

關鍵生物標記:
- Tpex 細胞浸潤程度
- Treg/Tef 比值
這些指標與治療反應與病患預後密切相關,未來可望用於病患分型與個人化治療策略。
結語
本研究提供強而有力的前臨床證據,支持 LDRT 結合 DPVB 作為肝細胞癌的新興治療策略。透過 TissueFAXS Spectra SL 的高解析度影像分析,研究者得以深入理解免疫治療機制並識別預測性生物標記,為提升 HCC 治療反應率與臨床應用奠定基礎。
